世泽研报

银河航天启动A股IPO辅导 商业航天独角兽冲刺资本市场

发布日期:2026-03-31 16:54:33   来源 : 同花顺    作者 :同花顺    浏览量 :45715
同花顺 同花顺 发布日期:2026-03-31 16:54:33  
45715

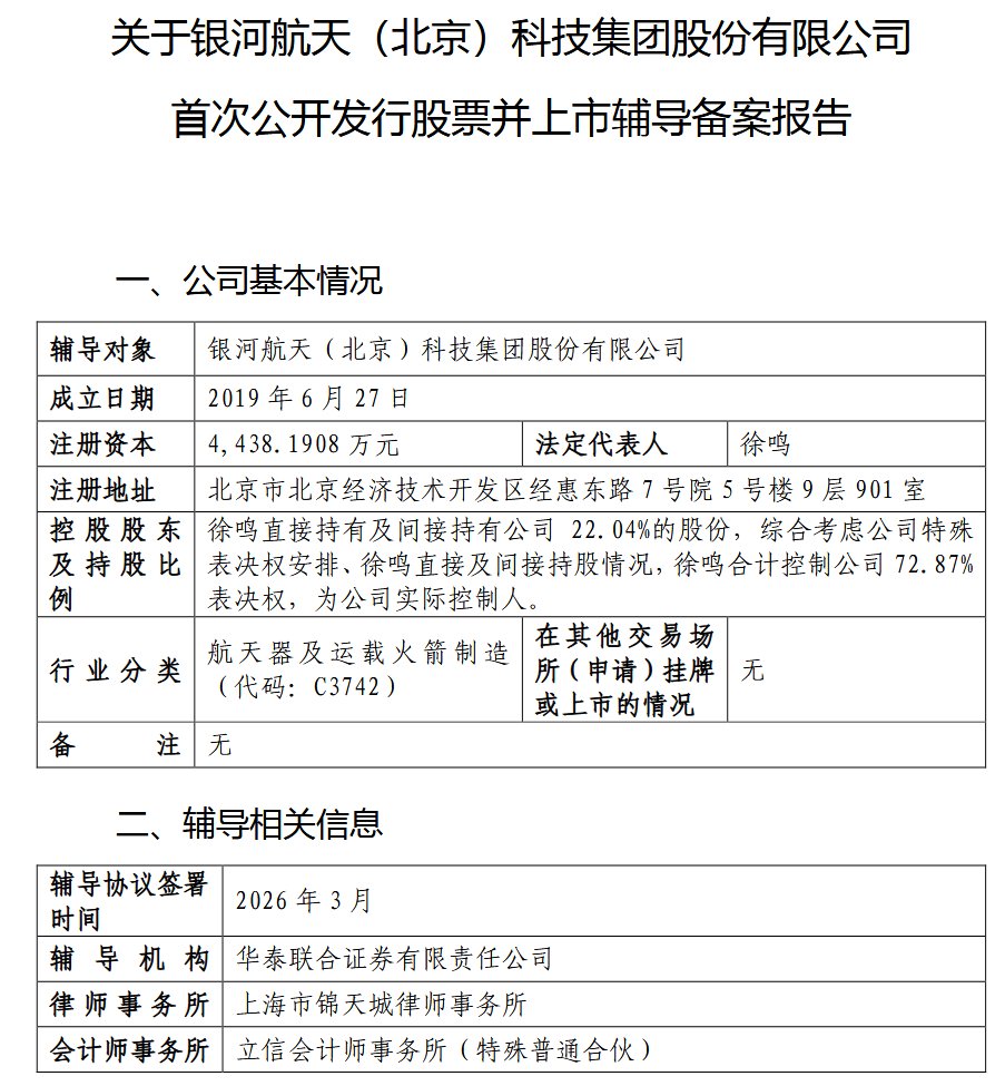
据证监会官网显示,银河航天(北京)科技集团股份有限公司于3月30日正式启动上市辅导,华泰联合证券担任辅导机构。作为国内商业航天领域首家独角兽企业,此次上市辅导启动,标志着这家估值超百亿元的卫星互联网龙头,正式踏入资本市场关键赛道。

73cae5ce-bfbf-4439-bd83-dd292535c17a.png

辅导备案信息显示,徐鸣直接及间接持有公司22.04%股份,叠加特殊表决权安排,合计控制公司72.87%表决权,为公司实际实控人。公司此前已完成多轮融资,天眼查资料显示,公司估值达110亿元,投资方阵容囊括建银国际、君联资本、混沌投资等。

d56cec5a-41a2-4209-ab5a-58ef4cb2aace.png

公开资料显示,银河航天是我国领先的卫星互联网解决方案提供商和卫星制造商,是我国商业航天领域第一家独角兽公司。公司致力于通信载荷、核心单机、卫星平台的自主研发与低成本量产,在西安、成都和北京分别构建了国际领先水平的通信载荷、核心单机和太阳翼的配套研制能力,并在南通建设新一代卫星智能制造工厂,已实现百颗卫星的量产能力。

据公司披露,1月19日,我国在海南商业航天发射场使用长征十二号运载火箭,成功将卫星互联网低轨19组卫星发射升空,卫星顺利进入预定轨道,发射任务获得圆满成功。该组卫星是银河航天持续独立承担此类太空基础设施建设研制的第二组卫星。

Copyright © 2025 河南世泽网络科技有限公司All rights reserved 版权所有
联系人:王世豪
联系电话:03702052218
联系地址:河南省商丘市柘城县朱襄老街
河南世泽网络科技有限公司
支持 反馈 订阅 数据